上汽旗下友道智途“四大金刚”入选2022年度上海市智能网联汽车示范应用创新试点项目
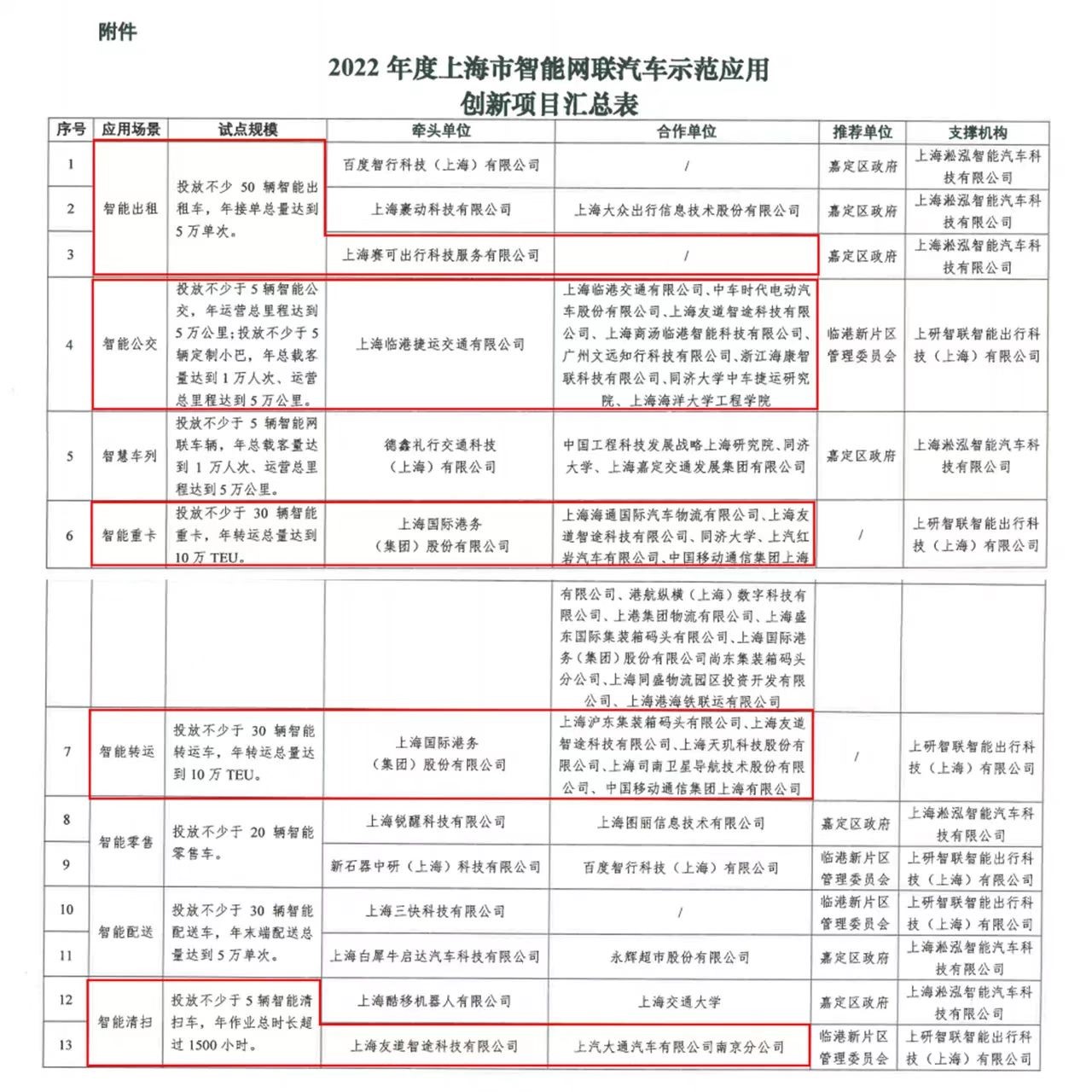
近日,经实地评估、方案评审及网上公示,上海市交通委员会确定了2022年度上海市智能网联汽车示范应用创新试点项目(“揭榜挂帅”)入选名单。此次全市入选的项目共13个,分为8个应用场景;其中,上汽集团旗下年轻的“科创小巨人”友道智途,凭借其创新的“四大金刚”产品,成为创新试点项目的牵头、合作单位,参与智能重卡、智能转运、智能清扫及智能公交4个应用场景,引领上海自动驾驶出行业务迈入全新阶段。

四大金刚“揭榜挂帅”,助推“上海方案”推广
在上海市推动智能网联汽车从技术研发迈向商业落地的背景下,在去年11月7日举行的“第一届智能交通上海论坛暨上海市智能交通标准化技术委员会成立大会”上,为推进智能网联汽车示范运营管理政策创新,推进智慧交通、智能网联、车路协同等标准制定,强化信息安全、功能安全和预期功能安全等保障,上海市交通委等部门在拓展智能网联汽车开放测试道路及示范应用场景等方面发布一系列创新推进举措。此次智能网联汽车创新试点项目以推动智能网联汽车规模化示范应用为目标,通过“揭榜挂帅”方式,丰富应用场景,培育新兴业态,探索可持续、可复制、可推广的示范应用“上海方案”。试点周期为1年,截止到2022年12月31日。
入选名单中,涉及四大应用场景试点项目的产品,正是友道智途探索智能驾驶新赛道的“四大金刚”:L4智能重卡、AIV智能转运车、智能清扫车和智能城市公交车。
"科创小巨人"立“鸿鹄之志”,全面推进自动驾驶商业化落地
上海友道智途科技有限公司成立于2021年11月8日,是一家以技术为驱动,提供自动驾驶解决方案和智能运力服务的科创公司。自成立之初,友道智途即从具有商业化价值的应用场景切入,并持续加速将领先技术逐一落地,实现港口、矿区、园区等特定场景与干线物流场景的业务多元化布局。

自2020年7月至今,友道智途的L4智能重卡在东海大桥上已实现准商业化运营,累积运营里程超过200万公里,目前已完成超过7万标准箱的转运任务。2022年,友道智途的L4智能重卡将完成10万标准箱转运目标,并在相关政策的支持下,实现东海大桥“减员化”运营,并于4月开始启动相应的测试运营。

另外,友道智途的集装箱智能转运车AIV于2020年完成了整车与功能安全测试,实现蟹行、双向行驶、主动避撞、精准停车等功能。目前已经可以顺利实现和智能设备管控系统(IECS)的全自动信号交互,和轮胎吊、桥吊的精准定位及作业交互,并已正式在上港外四码头,与港口自动化桥吊、轮胎吊开展实船实箱生产测试作业,2022年将完成10万标准箱转运业务。并与青岛港、宁波大榭国际招商码头达成战略合作。除此之外,友道智途的智能公交车和智能清扫车也将搭载友道智途全栈自研的“鸿鹄”智能驾驶系统 ,在厂区、矿区、园区等特定场景逐步落地。

依托洋山港L4智能重卡真实运营场景的数据积累和成功经验,友道智途在系统方案设计、规划控制、及安全领域已具备领先优势,结合上汽集团强大的生产制造能力和产业链整合优势,友道智途的L4智能重卡、AIV智能转运车、智能清扫车、智能城市公交车将一起组成了友道智途探索智能驾驶新赛道上的“四大金刚”, 携手生态合作伙伴,融合更多的场景和运营资源,建立全场景全业务链Door to Door自动驾驶网络,不断推进自动驾驶技术的商业化应用落地,助力智慧交通新生态。



