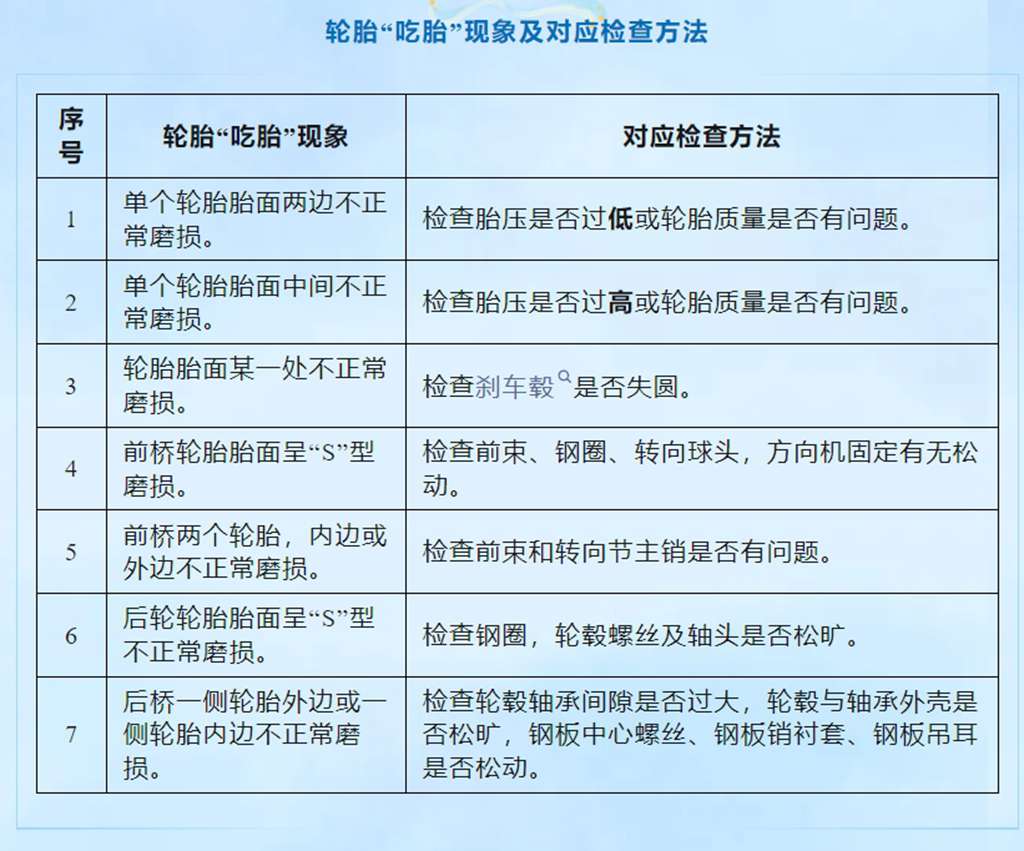
【碟式服务】手把手教你如何解决卡车轮胎“吃胎”问题!
轮胎影响着汽车行驶的舒适性,安全性及油耗等众多性能,其重要性不言而喻。然而很多卡友们也经常被轮胎“吃胎”所困扰,今天小编找来干货教大家该怎么预防轮胎“吃胎”现象,让卡友们在发现轮胎磨损时能够及时找到原因,减少不必要的损失。


轮胎日常使用注意事项

1、定期检查轮胎气压,重点做好换季轮胎气压调整。
2、定期进行轮胎的对调,以保证磨损均匀。
3、确保轮胎在规定的速度和载重范围内使用,尽量避免超载行驶。
4、定期检查前束值,转向球头和转向节销等部件,带黄油嘴的要定期打黄油,确保没有损坏或磨损过度。
5、日常驾驶避免急加速、急刹车和高速过弯等驾驶陋习,避免轮胎出现不均匀磨损。
6、在更换轮胎时,确保新旧轮胎规格一致,并且安装正确。
7、定期检查轮胎的磨损情况,一旦发现异常磨损,及时到服务站进行检修。



