这些车型将不予年检、严查大吨小标,货车圈或将面临重新洗牌
9月1日起,由公安部发布的新版《机动车查验规程》(GA801-2019)正式实施。
据了解,新的年检规程在货车年检方面做出了诸多调整,事关每一位卡友!
机动车查验规程(GA801-2019) 政策原件
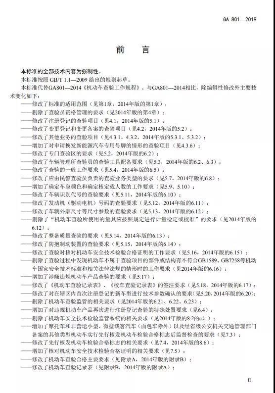
机动车查验规程(GA801-2019) 修订目录
年审新规主要在以下方面做出了调整:
▎严查大吨小标,空车超载不过户、不过审
对总质量大于等于4500kg的所有货车,进行整备质量查验,整车质量不合格的货车不能办理过户手续,也不能通过年检。
该项新规主要针对“大吨小标”车型,根据交通部要求,大吨小标车型应在今年9月1日前完成整改,而9月1日后在年审方面对整车重量的约束,恰好印证了国家对这方面治理的重视。
▎车身需标明“允许装运货物的种类”
在机动车查验规程(GA801-2019)中,对货车车身外部标识方面也有所调整。
新规要求:查验货车(多用途货车、货车类教练车除外)和专项作业车(消防车除外)的外部标识。
除原有的总质量(或最大允许牵引质量)、栏板高度、罐体容积等外部标识外外,新增了允许装运货物的种类或名称。
▎不再要求车主身份证明,本人不必到现场
对比新规的注册登记环节,我们发现:未来年检不在要求提供车主身份证明,只需要提供车辆送检人的身份证明即可。
简而言之,就是开车去年检的人带上身份证就可以了,免去了车主本人必须到场的要求。
无论是找亲戚朋友帮忙送检,还是找黄牛年检,都方便了不少。
▎全程视频留痕,杜绝非法过检
机动车查验规程(GA801-2019)对车辆年检的检验员也做出了约束:
车辆年检应该再公安机关指定的查验区进行,查验区的视线应良好,不能存在遮挡盲区,视频监控全布控;同时,民警和检验员都应佩戴执法记录仪,检测过程全程留痕,同步至公安部网络。
新规中指出:视频痕迹上传到公安部网络后就无法修改,期间会有督察人员复查,以防检验员和黄牛串通等非法行为的发生。
▎对比车辆识别号、车架号,严抓套牌车
套牌车、假牌车将是未来公安部严打的重点对象。
查验车辆识别代号时,应实车查看车辆识别代号的字母和数字,核对是否与机动车整车出厂合格证明、货物进口证明书、机动车行驶证等凭证或者机动车登记信息一致,确认车辆识别代号有无被凿改等嫌疑。
同时,还要对注册登记、转入转移登记、更换车身或者车架等备案进行联网核查。
如若发现上述信息不一致的,就事实情况对非法车进行整改或报废。
虽然我们总说“上有政策,下有对策”,“套牌大板车肯定还能找黄牛通过年检”。
但每一批新的规定出来,并不是每一个黄牛都那么神通广大、都有那么多所谓的“路子”和“办法”,因此新规势必会对17.5米大板套牌车造成不小的冲击!
▎车辆出厂不合格,帮助车主维权取证
往年年检时,都能发现很多车辆不合格,但不合格的地方并非车主个人原因所致,而是从出厂就不符合国家规定(GN7258、GB1589等)。
新规指出:对于这种情况,车管所有义务告知车主依法维权并做好取证工作,同时如实详细记录车辆生产信息和初步调查信息,将企业的违规行为向当地市场监督管理部门和工信部报备。
可以说自此之后,年检不仅仅是对车主的车进行检查,还是对车企生产工作的复查,一旦发现车辆生产出就不合格,但还上了正规手续并顺利销售出去,必定会由工信部依法对车企进行约谈、严惩。
▎平板自卸半挂车不能通过年检
自国标委发布《2019年第9号中国国家标准公告》以来,平板半挂车就被划为了非法车型,成为了严打对象,但由于各地监管力度不一,仍有很多地区的平板自卸半挂车在路上行驶。
对此,机动车查验规程(GA801-2019)做出了明确规定:
仓栅式货车/挂车的顶部应安装有与侧面栅栏固定的、不能拆卸和调整的顶棚杆,且2018年1月1日起出厂的仓栅式货车/挂车顶棚杆间的纵向距离应小于或等于500mm;车辆运输挂车(包括中置轴挂车、半挂车)的后部不应设置有可能用于载运车辆的可伸缩的结构。
这标志着平板半挂车已经无法通过年检,而驾驶未年检的车辆,已属于非法营运行为。
根据《道路运输条例》规定:对于非法营运行为,有违法所得的,没收违法所得,处违法所得2倍以上10倍以下的罚款;没有违法所得或者违法所得不足2万元的,处3万元以上10万元以下的罚款;构成犯罪的,依法追究刑事责任。
▎货运圈或将面临重新洗牌
据了解,《机动车查验规程》(GA801-2019)中明确用加粗字体标明:本标准的全部技术内容为强制性,从9月1日开始实行,并将替代此前一直适用的2014年发布的《机动车查验规程》。
总的来看,《机动车查验规程》(GA801-2019)较之前人性化了不少,减少了不少手续,也让交管所承担了更多的维权责任,是“放管服”的必然结果。
当然,有人欢喜有人忧,4米2蓝牌轻卡、平板半挂自卸和套牌大板车这次要“死”不少,这些车主们也要提前做好准备。
年检新规来袭,事关每一位卡友,兄弟们相互转告,希望这条消息可以帮到更多人!













