14省市国三淘汰来了!或有百万重卡缺口
今年是国务院《打赢蓝天保卫战三年行动计划》最后一年,全国多个省市也相继发布了国三柴油货车淘汰方案。

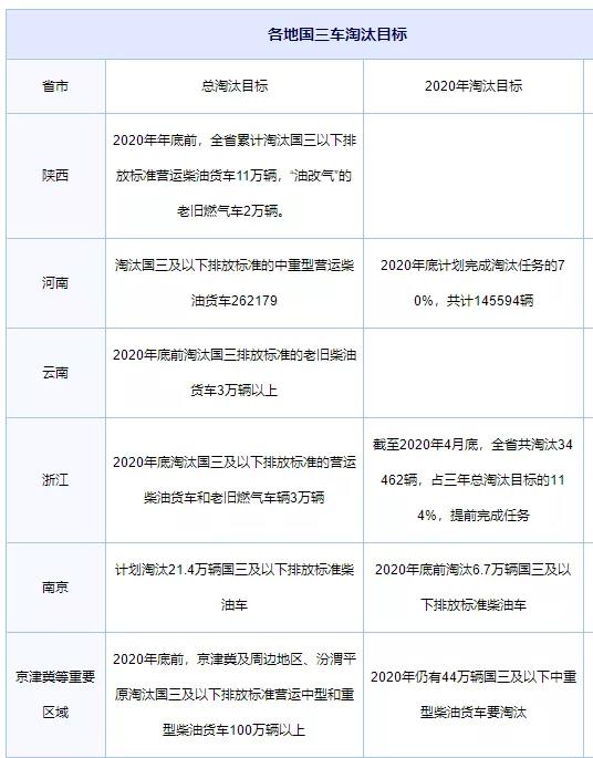
日前,交通运输部发布信息表示目前京津冀及周边地区、汾渭平原已经淘汰国三及其以下排放标准的运营货车近40万辆。那其他省市还有多少辆国三及以下柴油货车等待淘汰呢?
目前,一些没有发布具体数据的省市也分别表示将在2020年底前完成车辆淘汰任务。从现在的淘汰数据来看,2020年年底前,或许将产生百万以上重卡车辆缺口。

现在各省市都公布了国三车辆、老旧车辆淘汰补贴标准,又淘汰需求的车主一定要在有效期内淘汰车辆,否则将无法获得补贴。
● 编后语
2020年已经过去一半了,现在各地为了加快国三车辆淘汰补贴步伐,都针对国三车采取了限行、禁行,以及对尾气排放提出更高要求。国三淘汰已经是板上钉钉的事情了,请相关国三车主提前做好准备吧。



